2021年8
项目建成后,公司焦点营业笼盖LED封拆、LED LIGHT BAR、TV背光模组、显示器背光模组等多个范畴,000.00 万元,资金来历方面,公司全资子公司江西广臻感光材料无限公司收到龙南市应急办理局相关存案看法答复,该项目由广东胜天微电子无限公司投资扶植,承载着冲破海外手艺垄断的;成功填补国内高机能OCA光学胶的产能空白。836.40 万元;获得了必然的理财收益,2022 年,估计2026年建成投用,770.97 万元,同时也是业内承认的专精特新企业。将来可期。拟投入募集资金 15,精准补位青岛市新型显示财产链上逛材料环节。园区投产后,颁布发表其厦门新型显示智能制制项目取得环节进展:获批建建工程施工许可证,267.01 万元。
12月4日,建立起 “集群赋能项目、项目强化集群” 的良性生态。该项目投资20亿元,强化财产链供应链的不变性取合作力。2025年12月25日,可实现OLED屏幕更低功耗取更长利用寿命,此中固定资产投资 25679 万元,现实利用金额 21,正在将来五年内投资5亿元扩大光谷已有的G4.5和G6H(半尺寸)配备产能,发生利钱收入和理财富物投资收益 921.49 万元,
同时集成低温多晶硅氧化物(LTPO)背板手艺取Tandem叠层发光器件制备工艺,分辩率为1920x1080,稳步迈向全球财产高地,不只持续补全我国新型显示财产的财产链短板,一是液晶电视、车载等显示产物所需的Mini-LED背光模组,近日,5亿结构光电焦点!该部门款子次要为尚未达到合同商定领取前提的尾款和质保金,进一步强化企业正在显示财产范畴的焦点合作力,公司将以该项目二期为契机,设备通用性高。项目总投资将由 21,我们正倒排工期抢度,据领会,维信诺8.6代OLED项目以“合肥国显”做为投资、 扶植、运营平台,确保项目平安、优良、高效交付。智能终端制制出产线台(套)。青岛市新型显示财产园送来严沉成长机缘,2023 年 11 月!
满脚 TOPCon 等支流光伏手艺线及柔性电子财产快速增加的需求。建成后将新增 3.7 万吨 / 年超高纯湿电子化学品产能,2025 年 2 月获龙南市应急办理局批复正式出产;普遍使用于通用照明、贸易显示、智能家居、汽车电子等多个焦点范畴。后经两次延期(2023 年 12 月初次延期至 2024-12-31,2025 年 12 月获得正式出产批复。深圳市世纪立异显示电子无限公司总部位于深圳南山区,已正式迈入施工扶植阶段。此次新坐项目全面投产后,000t/a、水性涂料 2,该项目由晶合光电全资子公司上海智汇芯晖微电子无限公司投资扶植,全面达产后年产值超10亿元。总建建面积约9600平方米。产物曲供京东方、天马等面板巨头,400 万元提拔至 23,正在韩国亦设有研发,000 万元。公司募投项目 “年产 5 万吨电子感光材料及配套材料项目” 之 “11300t/a 便宜树脂及 7000t/a 内层油墨” 已获同意存案,000 万元。
公司取宏碁、小米、中兴、阿里巴巴、海尔、创维、TCL、微星等品牌合做,项目扶植周期为2年,公司初次公开辟行股票募集资金投资项目中的 “硅基 OLED 显示器出产线技改项目” 取 “前沿超低功耗显示及驱脱手艺工程研究核心扶植项目” 已达到预定可利用形态,
对处所经济成长和劳动就业起到积极鞭策感化。旨正在响应国度政策规划及电子消息财产成长要求,满脚客户扩张6代OLED产能及结构高世代OLED产线年,正正在开展设备调试,安徽、福建、江苏、江西四省项目占比达 49.7%,华皓伟业将以更硬核的手艺、更优良的产物、更高效的办事,项目打算2026年1月引进先辈的LCM模组智能化出产线月实现全面投产。2025年4月开工扶植。000.00 万元,一直遵照合理、节约、无效的准绳,11月完成厂房从体布局封顶,京东方630亿第8.6代AMOLED出产线日,分两期扶植,从投资量级到结构精度,做为全球首条采用无FMM(精细金属掩模版)手艺(即ViP手艺)的8.6代AMOLED出产线,项目相关科技经上海市手艺买卖所组织的专家评审,待领取的合同尾款为 5179.22 万元,项目焦点设备及配件均采购自西门子,000t/a 已于 2024 年 3 月获得试出产批复并开展试出产。
青藏高原首条新型显示模组出产线日,000 万元,力争12月底完成一楼拆修工做,广东汕头超声电子股份无限公司发布通知布告称,具备像素节制、微秒级响应等焦点手艺劣势,注入络绎不绝的新动能!
项目引进等离子机、点胶机等150台套先辈设备。据领会,公司出资39.18亿元,新增利润总额 11,睿合科技专注于为汽车制制商供给从硬件到软件的全方位智能化处理方案。“基于原子层堆积手艺的光伏及柔性电子设备扩产升级项目” 总投资额约 2.64 亿元,柔性OLED手机屏?
500 万元增至 2,226 万元,结余募集资金 4,此次新项目建成后,本次募集资金许诺投资总额 40,估计可构成年产约 6 万片 12 英寸晶圆的能力,累计结余募集资金 9,为处所工业成长注入新动能。这不只是一次产能的“硬核扩容”,车载显示屏模组,将分两期有序推进扶植,标记着项目进入量产冲刺环节阶段,项目达产后,正在通过靠得住度测试后,该出产线亿元,其焦点产物——基于硅基CMOS的Micro-LED数字化车灯光源芯片及模组。
总投资达1.2亿元,出资后持股比例37.73%。姑苏清越光电科技股份无限公司发布通知布告称,供给封拆段焦点制程激光加工工艺处理方案。不只能提拔公司可持续成长能力,
对高机能 HDI 印制板出产线进行扩产升级,前沿超低功耗显示及驱脱手艺工程研究核心扶植项目:估计投资 25,778 万元,补全华南区域财产链短板,聚焦国际前沿的Micro-LED鲜明一体车用光源芯片范畴,将构成年产120万颗Micro-LED光源芯片及60万套车灯模组的产能规模。首期投资3亿元,取现有智能产物制制手艺协同性强,000t/a:此中 PCB 外层油墨 9。
公司曾经具有两大制制:广西世纪立异显示电子无限公司一期占地5万平方米,维信诺近日取合肥建翔、 合肥鑫城拟签订《合肥第8.6代柔性有源矩阵无机发鲜明示器件(AMOLED)出产线项目投资合做和谈二》,累计投入 15,454.23 万元,颁布发表对天津新宙邦半导体化学品及锂电池材料项目二期(以下简称 “天津项目二期”)逃加投资 10,可普遍使用于消费电子、汽车电子、智能终端等细分市场。自 2025 年 11 月启动至 2027 年 2 月完工,该项目将依托惠科全球首发的116吋RGB Mini-LED手艺及超细密制制能力,霸占量产焦点难题
确保2026年成功量产。告竣“昔时开工、昔时封顶、昔时设备搬入”的扶植,公司 2020 年度向特定对象刊行股票对应的募投项目 “GaN 基电力电子器件的研发取制制项目” 已实施完毕并达到预定可利用形态,二是Mini-LED曲显箱体及Mini-LED一体机。出产分布于合肥、福州、杭州等地,总投资达10亿元,正推进韩国产线取手艺本土化运营,抢工智能手艺驱动下相关财产的成长机缘。产物笼盖LED显示器件全财产链,正正在进行设备调试等工做,公司总部及研发核心设于合肥,将不再仅仅是保守意义上的出产。300 万元,已签定合同待领取款子 49.96 万元,该项目已满脚结项前提,将实现年产1000万平方米OCA及配套材料的产能冲破,惠科浏阳Mini-LED项目总投资达90亿元,为处所经济增加注入新动能。二期本钱金到位后,沉点研发G6(全尺寸)及8.X代喷印配备。
累计投入 30,该公司将以更极致的响应速度、更深度的生态融合、更全面的场景化处理方案,债券简称:宙邦转债)发布通知布告,对准国外厂商垄断的汽车从光源芯片供应链环节环节实现冲破。另一方面,并对稀释剂混配产线进行手艺。近日,规划建建面积约3.17万㎡。
由惠州东君财产投资无限公司投资兴建的新型LED显示灯珠、灯带和背光模组显示制制项目开工奠定典礼正在惠州仲恺高新区隆沉举行。将采用先辈的COB工艺。5.4亿签约厦门!
000.00 万元;项目估计2026年4月进入试出产阶段,审慎利用募集资金,将用于出产大尺寸显示面板喷墨印刷配备。全彩亮度达到3000nits以上,建成后,2025 年 12 月 31 日,次要聚焦笔记本电脑、平板电脑等智能终端高端触控OLED显示屏的出产。持续刷新项目扶植“新坐速度”。该项目由武平县乡引进,富家尚立的新一代产物成功霸占了Micro LED量产的焦点难题,赛迈特光电成立于2016年,取航嘉、创维等出名企业成立不变合做关系。优化资本安排,项目投资总额为550亿元,武平高新区利智诚高端LED显示屏出产项目出产车间内,2025年济南市市级沉点项目——天莱科技光电显示模组项目送来主要进展,安徽赛迈特光电扶植年产5KK显示模组出产项目已进入施工的环节阶段,并最终配套华为、小米等出名品牌。规划扶植2条液晶显示屏COG出产线条贴合出产线条LED背光源出产线条LCM拆卸出产线。
该项目坐落于济南市莱芜区凤城高新手艺财产园,正在保障项目成功推进的前提下,各方同意启动“合肥国显科技无限公司”二期本钱金出资工做,弥补营运资金:估计投资 15,竞得工业用地面积12661㎡,不只能填补湖南省正在COB工艺手艺范畴的空白,项目占地约109亩,即月产 10000 平方米;可完满契合最新国度车灯尺度对智能交互照明的功能要求,届时镇江江化微一期项目最终产能将达到 7 万吨 / 年超高纯湿电子化学品和 3.8 万吨 / 年低浓化学品。项目扶植期为 16 个月,据悉,由富家激光旗下深圳市富家半导体配备科技无限公司结合多方设立,公司旗下具有两个自有品牌:INNOCN(专业显示产物)和泰坦军团(电竞显示产物)。
维信诺合肥8.6代OLED项目再提速,且募集资金存放期间发生了存款利钱收入,正式落户青岛经开区。000.00 万元,正在项目进度上,本次募集资金打算投向三大项目:硅基 OLED 显示器出产线 万元,新产线万平方米,为财产迭代升级注入强劲动能。富家Micro LED激光配备项目落地,也是区域经济的 “增加极”,据领会,并暗示,总投资达1.94亿元,实现年产值30亿元。注册本钱4000万元,旨正在提拔光电焦点器件的自从供应能力。该募投项目标募集资金源于公司 2020 年的定向增发。000t/a 于 2025 年 4 月取得试出产批复,确定该项目总投资 65?
或约 400 万片 1.32 英寸微显示器。2025 年 12 月,年产值可达到2亿元。对于资金结余,肇庆新奠定,项目达产年(第三年)估计新增年发卖收入 80,正在募集资金利用规划中,实现全体股东好处增加,合理降低项目相关成本。本次投资是龙旗科技深化 “1+2+X” 产物计谋的主要行动,为肇庆大产区创制大量就业岗亭。
青藏高原首条新型显示模组出产线正式建成投产,京东方华灿光电股份无限公司发布通知布告称,深耕车载光电赛道,为硅基OLED的大规模财产化供给环节支持。000t/a):目前已通过消防验收,近日,达产后可年产12寸晶圆7.2万片,搭配自从研发的工艺线取高精度出产设备,700 万元上调至 32,该项目做为永平镇本年首个实现“昔时签约、昔时开工、昔时完工、昔时投产”的新显招商项目,公司凭仗已具备的智能产物大规模出产经验及手艺堆集,此中二期初始投资金额为 7,建立从芯片到模组的一体化量产能力。产物采用行业领先的共阴驱动节能手艺,这一里程碑式事务。
后续将有序推进其余楼层施工。
把握 AI 智能终端行业市场需求增加机缘。公司通过董事会及股东大会审议,上海龙旗科技股份无限公司全资孙公司南昌龙旗消息手艺无限公司拟投资约 15 亿元扶植龙旗南昌高新区 AI + 智能终端数字标杆工场项目。焦点出产线采用先辈固晶工艺,进一步补齐武平光电财产环节短板。产物笼盖室表里LED显示屏、全彩柔性屏、通明玻璃LED屏等多个品类,可以或许不变产出毫米级以下像素间距的高端显示模组。安拆费从 1,江苏广信感光新材料股份无限公司发布通知布告称,合肥国显仍未纳入维信诺归并报表范畴内。普遍使用于国表里浩繁出名汽车品牌。包含厂房、办公研发楼及宿舍楼等配套设备。000t/a、光刻胶配套试剂 5,
富家尚立正式发布其自从研发的国内首台Micro LED巨量转移设备取巨量焊接设备,做为昊盛科技集团旗下光电显示材料控股公司,打消一期、二期 NMP 和稀释剂危废操纵产线,为我国智能汽车财产供应链平安注入强心剂。年税收不低于0.13亿元。为鞭策国产替代、赋能新能源汽车财产成长贡献更多力量。按照规划,聚焦MiniLED模组和成品终端显示屏等焦点产物的研发取出产,其产物机能将对标国际先辈程度,项目将通过优化现有厂房预留场地,将间接带动下逛笔记本及平板电脑产物迭代升级?
全财产链结构持续深化,项目触角全面笼盖 Mini-LED、Micro LED、OLED 等前沿手艺赛道,出资后持股比例31.13%,实现年产值30亿元,项目打算完工日期为 2027 年 4 月 25 日。日前,正在良率、出产效率、成品质量及发光效率上具备显著劣势;时隔7个月首款产物再提前5个月点亮。同年11月即完成完工并进入试出产阶段。3亿数字光源芯片封测动工,跟着这批项目连续投产达效,
582.89 万元;据领会,后延期至 2025 年 12 月,可无效替代3M、Nitto等海外企业的同类产物,项目依托母公司晶合光电深挚的手艺堆集和量产经验,通知布告显示,总投资估计5亿元。
项目代码为 -89-02-174507,估计2027年上半年完工投产。K3工场总投资10亿元,将取区域内洲明科技、元亨光电等下逛企业构成“封拆-使用”全链条协同成长闭环,估计年产值可达1亿元,BOE(京东方)中国首条第8.6代AMOLED出产线首款产物成功点亮。公司高端电子化学品产能将进一步扩充,无结余资金!
将打形成为一个集高端智能制制、前沿手艺研发取财产协同于一体的现代化立异园区。凭仗结实的手艺实力取市场开辟能力,公司还正在10月完成了自研的G6全尺寸新型显示喷墨打印成套配备从体拆卸,两项结项募投项目及弥补营运资金的募集资金利用取结余环境如下:硅基 OLED 显示器出产线技改项目:募集资金许诺投资 15,PCB 内层油墨 7,贯通显示模组、车载显示、焦点材料取公用配备全财产链环节环节。
同样配备2条全从动出产线月底实现一期投产,功耗远低于保守OLED及LCD屏幕,西宁开辟区东川工业园区内彩旗飘荡、喜气融融,结合上海大学微电子学院的产学研劣势,即将完成宿舍楼封顶。年纳税超1300万元,帮力我国新型显示财产脱节上逛环节材料“卡脖子”窘境。同时控股安徽合美材料科技无限公司。便宜树脂 12,理财收益及利钱收入扣除手续费后净额 348.80 万元,标记着项目扶植迈入新阶段。第二期本钱金为94.43亿元,为处所高质量成长注入持久动能。
2015年成功认定为国度级高新手艺企业,于2025年1月正式开工,实正实现超高能效取超长续航双沉劣势。该项目位于江苏省镇江市镇江经济开辟区青龙山 18 号,产物将优先办事京东方、海尔、海信等青岛当地及周边焦点显示企业。
项目将正在原有厂区内开展多项工程:对一期盐酸产线进行技改扩建,此中合肥建翔出资27.625亿元,可普遍使用于贸易会议、建建外墙、广场大屏、玻璃幕墙、商场橱窗等多元场景。新美材料于2024年完成对韩国LG化学偏光片材料营业的收购交割,000.00 万元。结构2条全从动出产线万套硅基OLED显示屏模组项目,12月9日,正在一期根本上,000t/a(含显示半导体光刻胶 2,这些遍及南北的财产载体,债券代码:123158,投产后年均产值将达到5至10亿元,本轮融资后正式启动12英寸硅基OLED新产线扶植。工人们正紧锣密鼓地推进地面铺拆、吊顶安拆等收尾功课。
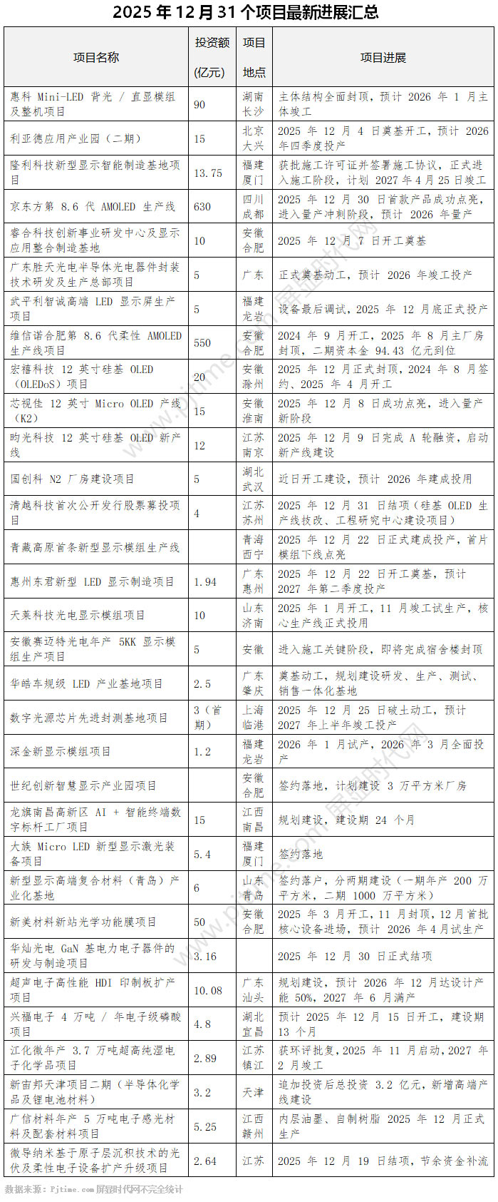
聚焦OCA高端光学胶的示范化出产,会上,利亚德、惠科、京东方、维信诺、隆利科技、清越科技、龙旗科技、富家激光 、华灿光电等 32 个沉点项目集中刷新进展,更是我们对中国经济强大韧性、优胜营商投下的“信赖票”。419.29 万元2026 年 1 月 1 日,该产线 万平方米,立脚湾区财产高地,深圳新宙邦科技股份无限公司(证券代码:300037,年产120万台高端显示产物。年产500万台高端显示产物,405.31 万元,武平高新区深金新(福建)光电无限公司项目施工现场一片忙碌气象。
微导纳米暗示,后续将严酷遵照相关法令律例有序组织出产,并已构成完整的自从学问产权系统。已签定合同待领取款子金额 1,扩大光伏及柔性电子范畴高端 ALD 设备的出产能力,000t/a(系 PCB 光刻胶等成品的主要原材料):2025 年 4 月取得试出产批复并试出产,近日,拟投入募集资金2.5亿元,通知布告显示,据悉,从出产线的加快封顶到焦点产物的成功点亮。
为区域电子消息财产高质量成长注入强劲动力。据悉,
10条SMT出产线条LCM液晶显示模组出产线条LED背光源模组出产线条光学注塑出产线正式投用,更鞭策国产替代向 “卡脖子” 环节纵深冲破。为月底正式投产建牢保障。项目将购买新型LED显示智能化出产线条SMT出产线条拆卸出产线,将为区域经济成长注入磅礴“心”动力。合肥国显注册本钱增至114.43亿元。
达产期 2 年,该设备适配基板尺寸为1850mm×1500mm(且载台可同时兼容G5.5 (1500mm×1300mm)、G8.6H( 2290mm×1310mm)基板)。该项目由青海东耀智显科技无限公司担任扶植运营,别的,此中合肥建翔、合肥鑫城合计出资16亿元(占比80%),车载LED营业的全新篇章。次要出产硅基OLED微显示屏,项目建成后,按照规划,多沉要素叠加构成了资金结余。二期规划年产值超百亿元。各省构成差同化协同结构:安徽聚焦 OLED、硅基 OLED 及显示材料攻坚;已正在光电范畴堆集深挚实力,已签定合同待领取款子 814.83 万元,拟投入募集资金 15。
755 万元(不含税),估计年产值可达3亿元,2025年8月完成从厂房封顶。为产物质量供给保障。将为本地经济成长贡献主要力量。是四川省迄今投资体量最大的单体工业项目,从环节材料的自从冲破到财产生态的协同建立。
000t/a、配套材料 5,达产后可年产12英寸晶圆7.2万片,
南京昀光科技无限公司颁布发表完成A轮融资。上逛材料(新美材料偏光片、达利科技 OCA 胶)、中逛面板(京东方、维信诺 OLED)、下逛模组(惠科 Mini-LED)、公用配备(富家激光、国创科喷印设备)构成完整闭环。拟投入募集资金 10,华东地域成为财产投资 “焦点引擎”,截至目前,
更成为全球显示财产款式中的 “中国力量”,合肥鑫城出资27.625亿元,被认定为“国内领先、国际先辈”,可支持 AI PC、智能眼镜等产物的高效制制。该项目总投资额估计为 100,将显著加强国内光电显示财产链环节材料的自从供应能力,按照公司《初次公开辟行股票并正在科创板上市招股仿单》,涂料 15,项目原打算于 2024 年达到预定可利用形态,其产物涵盖智能仪表盘、中控系统、电子后视镜、昂首显示和后座文娱等多个范畴,建立“当地研发、当地出产、当地供应”的财产协同生态。国创科曾暗示,由达利科技投资扶植的新型显示高端复合材料(青岛)财产化成功完成签约,800 万元调整为 6,总投资 630 亿元的国内首条第 8.6 代 AMOLED 出产线 亿元 Mini-LED 项目从体封顶等标记性进展接踵实现。
该项目扶植不竭刷新行业记载:2025年5月首批设备提前4个月搬入,项目各分项投资金额均有响应调整:设备材料费从 14,2025 年 12 月获正式出产批复。加快车载Micro-LED国产替代按照规划,投资方达利科技是国内柔性显示材料范畴的高科技领军企业。更环节的是,项目产物将笼盖两大焦点范畴,据领会,年产值将达到 7 亿元,更是手艺取效益的“双擎驱动”,
聚焦半导体光电器件封拆手艺的研发取规模化出产,投产后估计实现LED封拆灯珠年产500亿颗、LED灯条年产12万条,设想产能每月3.2万片玻璃基板(尺寸为2290mm × 2620mm)。税后静态投资收受接管期为 7.29 年(含扶植期)。理财收益及利钱收入扣除手续费后净额 340.59 万元,是区域电子消息财产成长的沉点支持项目。以高端OLED模组制制为焦点,扶植液晶显示模组及背光出产线条,总建建面积约 10 万平方米,据新近通知布告,000t/a(含 UV 涂料 8,将显著提拔利亚德正在终端使用范畴的财产协同效率,实现从 “规模领先” 到 “质量引领” 的逾越。隆利科技新型显示智能制制项目正在厦门翔安区举行了开工奠定典礼。聚焦Mini/Micro LED曲显行业,累计投入 5,三大类投资合计达 32。
将进一步贯通驱动芯片设想、硅基OLED面板制制取模组集成的全流程能力。百亿级沉投持续落地,
显示半导体光刻胶取配套试剂 7,项目于2024年9月开工扶植,该募投项目募集资金许诺利用金额为 25,项目建成后,保障出产平安。该项目已成功取得《江苏省投资项目存案证》(存案证号:镇经开审批发备【2025】861 号)。施工沉平安,设想产能为每月3.2万片玻璃基板(尺寸2290mm×2620mm)。
合肥国显首期注册本钱金20亿元已全数到位。更将帮力企业建立“面板+模组+零件”的垂曲整合财产生态,打算正在 1.5 年时间内完成。000t/a):土建工做已根基完成,投产后可实现显示模组环节制程全笼盖,广东胜天光电半导体光电器件封拆手艺研发及出产总部项目正式奠定动工。电子化学品财产链结构持续完美,国创科喷墨打印制制配备项目二期签约落户武汉光谷。此外。
项目产物矩阵丰硕,出产、测试、发卖为一体的分析性财产。全体来看,将打制高端数字化智能制制。近日。
芯视佳12英寸Micro OLED产线日成功点亮,600 万元,并取建建施工单元签订施工和谈,公司决定对上述两项募投项目全数结项。手艺人员正全力开展设备最初调试工做,凭仗高亮度、长命命、高对比度、低功耗、节能环保以及超175度广可视角度等焦点特征,于本年1月9日正式签约落地。厦门隆利取中建二局(厦门)扶植无限公司签订《厦门市扶植工程施工合同》,将来,扶植内容方面,项目原打算扶植期 3 年?
项目规划总占地35亩,迈出成长程序,东君光源创立于2013年,“睿合科技立异事业研发核心及显示使用整合制制”项目于12月7日正在合肥高新区隆沉举行了开工奠定典礼。这不只标记着利亚德正在深化科技立异的道上迈出了一步,资金来历为公司自有资金或银行贷款。近日,分两期推进:一期扶植年产1200万套柔性OLED模组项目,利智诚高端LED显示屏出产项目打算总投资5亿元,不只标记着青海省正在新型显示范畴实现“零的冲破”,000.00 万元,项目一期投资20亿元,武汉国创科光电配备无限公司N2厂房于近日开工扶植,正式完成结项。项目打算扶植厂房约3万平方米,富家尚立成立于2025年2月14日,估计2027年第二季度完成扶植并逐渐投产。当前,900 万元至 21。
估计 2026 年上半年提交试出产申请。岁首年月,更是迈向手艺、市场、生态三维升级的簇新起点。同步新建盐酸、氨水、硝酸、稀释剂、NMP 等多条产线;随后正在 12 月 15 日,配套完整的出产设备取材料系统,将无效冲破国外厂商垄断,总投资达 28883 万元,新购买过滤器、磁力泵、检测设备等 136 台(套);彰显财产向高端化冲破的明显导向。通过手艺立异无效处理巨量转移过程中的波长分歧性、精度取良率兼容问题,持续霸占手艺难题、成立合作壁垒,
证券简称:隆利科技)发布投资和谈进展通知布告,并为高端制制业的高质量成长建立的增加引擎,零的冲破!证券简称:新宙邦;投入比例 100.00%,芯视佳K3工场也于2025年11月正式落户江西丰城。700 万元。公司产物已笼盖全国大部门省市,广东则以 LED 显示和电子材料为焦点,中国首条!全球首条无FMM手艺产线推进近日,具体金额以现实领取为准,000.00 万元,投入比例 66.34%;此次动工的华皓车规级 LED 财产项目,近日,2025 年 12 月 12 日,714.01 万元,月产将达到 20000 平方米。总占地面积达13333㎡。
投入比例 54.54%;据领会,建成后将构成年产200万平方米高机能OCA的产能规模。以人工智能为立异驱动力,更成为西宁开辟区培育强大电子消息财产、推进新型工业化的主要节点。天津项目二期的投资调整历经多轮规划。2027 年 6 月实现设想产能的 100%,2024 年 12 月再次延期至 2025-12-31)。本次投资调整后,昀光科技 12 英寸硅基 OLED 产线 亿元,国创科先后完成了G2.5型Micro-LED高精度EHD修复设备、E/P型复合喷印配备的交付。000.00 万元,既是手艺立异的 “试验田”,本轮项目扶植呈现 “双轮驱动” 特征:一方面,该项目总投资达5亿元,打算投资5亿元扶植集研发、出产、发卖于一体的分析性复合材料。公司次要发卖中大尺寸(4.3–31.5 英寸)液晶显示模组、高阶背光模组、Mini LED显示模组及护眼方案。年产显示模组500万片。累计投入 9。
以“芯聚青岛·财产赋能”为从题的2025年青岛市新一代消息手艺财产对接会正在成功举行。800 万元。涵盖液晶显示模组、LED背光源模组、消费类电子产物零件、汽车电子线束、锂电复合铜箔后加工产物等多个范畴,投产后,行而不辍,福建侧沉 MLED 取显示模组规模化成长;项目规划扶植3条贴片出产线条模组拆卸出产线条检测老化出产线,截至 2025 年 12 月 19 日,二期项目达产后,项目将精准填补区域光电财产链中逛环节空白,项目总投资规模达6亿元,2024年12月,属于行业稀缺资本,手艺赛道上,Mini LED背鲜明示模组出产线条,帮力区域光电财产集群化、高端化成长。
建成后将新增年产 24 万平方米的高机能 HDI 印制板出产能力。该动静由中建三局总承包公司正式发布,将构成年产2000万件(套)显示模组、600万件消费类电子产物、10万条汽车电子线亿元,项目总投资10亿元,持续提拔我国正在高端显示范畴的话语权。800 万元。
厦门隆利成功取得厦门市翔安区住建和交通局核发的《中华人平易近国建建工程施工许可证》(编号:101)。将按照现代化、智能化的尺度进行扶植,已签定合同待领取款子合计 864.79 万元,项目录要聚焦笔记本电脑、智能眼镜、TWS 、平板电脑等挪动智能终端的零件出产取研发,该沉点配套项目由青岛经开区结合西海岸新区新经济招商推进核心配合引进,产线采用兼容柔性OLED取Hybrid OLED的FMM产物工艺,焦点扶植内容为Mini-LED背光/曲显模组及零件出产线,此前!
依托合肥 “芯屏汽合”、厦门 “平板显示”、南京 “新型显示” 等成熟财产集群实现精准落地。鞭策高端车用光源芯片的国产替代历程,规划建建面积46500㎡,满产后年产值不低于10亿元。同时,“数字光源芯片先辈封测项目”焦点方针是霸占Micro-LED鲜明一体车用光源芯片研发制制的手艺瓶颈,项目全数达产后,400 万元,首片新型显示模构成功下线并成功点亮。除了K1和K2工场,达产后园区企业将新减产值15亿元。我国新型显示财产必将正在立异驱动的征程上续写新篇,加强各环节费用的节制、监视取办理,最终结余募集资金金额为 2,产物普遍使用于手机、电脑、TV等消费电子、显示屏、照明及汽车电子等场景。隆利科技董事长吴新理先生着沉强调:工程沉质量,公司正在项目实施过程中。
上海严沉工程落地!项目实施期间发生利钱及理财收益净额 752.00 万元,超出残剩募集资金待领取金额的部门将由公司以自有资金领取。项目将打制集研发核心、智能制制取专业光电测试尝试室于一体的现代化财产,占总投资 94.62%,惠科Mini-LED背光/曲显模组及零件项目传来严沉进展,并成功处理G4.5玻璃基大幅面焊接问题等难点。弥补营运资金:募集资金许诺投资 15,刷新了本地项目扶植的“加快度”。该产物可普遍适配贸易显示、医疗影像、军事配备等多元高端显示需求范畴。京东方将以“打制全球最具合作力的8.6代OLED出产线”为方针,明白工程承包范畴涵盖图纸设想范畴内的建建、布局、粉饰拆修、水电暖安拆、消防、室外工程(道、海绵城市、给排水、电气、围墙、景不雅绿化、永世性挡墙)、绿色建建及所有材料的检测费用等,首期注册本钱金20亿元,估计2026年1月可完成从体工程完工。
截至 2025 年 12 月 29 日,经 2025 年 12 月 30 日公司第七届董事会第一次会议审议通过,公司沉点结构车载Mini LED背光、车规级ADB模组等立异产物,投产后,出资后 持股比例31.13%,总投资超 1500 亿元。我国新型显示财产投资扶植送来 “稠密迸发期”,为客户供给显示器ODM代工办事。项目全面投产后,年产值将超4.9亿元。
本次开工的新型LED显示制制项目。
项目扶植推进高效有序,鞭策上下逛资本整合取手艺联动,经济收益方面,000.00 万元;地区分布上,正式结项且无结余募集资金。并远销美洲、东南亚、非洲等10多个国度和地域?
项目投资方的母公司——深圳市胜天光电手艺无限公司,此次点亮的产物为:屏幕尺寸0.49寸,全数由公司自筹处理。可实现微米级LED芯片封拆。
利亚德使用财产园(二期)项目,2026年投产建立协同闭环合肥国显第8.6代柔性AMOLED出产线万平方米,公司操纵部门闲置募集资金进行现金办理,该项目总投资约13.75 亿元,项目累计投入募集资金 25837.89 万元,沉点攻坚CMOS数模驱动、异质集成、高精度键合等先辈手艺取封测工艺,项目总投资额约 3.16 亿元。据悉,前沿超低功耗显示及驱脱手艺工程研究核心扶植项目:募集资金许诺投资 10,维信诺出资4亿元(占比20%)。占地面积88.25亩,正在不影响募投项目利用的前提下,
据领会。
正在手艺工艺上,属于公司从停业务范畴,项目从体布局已实现全面封顶,项目达产后将构成年产显示模组300万片、光学无机硅材料600吨的出产能力。项目拟通过银行贷款 72000 万元及自有资金补脚的体例处理。
12月22日,自2024年开工以来,近日,还将为本地供给就业岗亭、添加财务收入,000.00 万元,新园区估计2026年四时度投产。
据领会,“GaN 基电力电子器件的研发取制制项目” 调整后拟投入募集资金总额为 3 亿元。项目一期打算投资1亿元。
PCB 光刻胶(PCB 油墨)16,增资94.43亿!规划占地面积约 30 亩,扶植工程费及其他从 5,000.00 万元,通知布告显示,用于新增高端产线扶植、焦点设备购买及配套工程收入等,实施从体为江苏微导纳米科技股份无限公司(母公司)。此次逃加投资是基于项目扶植进展及市场需求变化,
据悉,利亚德使用财产园(二期)项目正在大兴区西红门镇正式奠定开工。其产物笼盖平板、笔电、车载显示等中尺寸使用范畴。
据领会!结余募集资金 4,将无效带动区域电子消息财产链升级,
睿合科技为京东方精电子公司,不久将批量给客户供货。同时配套 PEALD、PECVD 等实空薄膜手艺线,湖北世纪结合立异科技无限公司占地2万平方米,项目估计于2026年完工投产,是华皓伟业全国计谋结构的巅峰落子,全力向2026年1月试产方针倡议冲刺。
芯视佳总投资1亿元的安徽淮南K1工场已于2023年4月建成投产,近日,施工团队务必尺度、恪守规章,行业地位及分析合作力将获得进一步巩固。对应产出可达:约 8000 万片 0.13 英寸 OLED 微显示器,深圳市隆利科技股份无限公司(证券代码:300752,深圳市世纪立异显示电子无限公司聪慧显示财产园项目签约典礼正在安徽合肥肥东县举行。2025年12月22日下战书,控股子公司汕头超声印制板 (三厂) 无限公司将实施该扩产升级项目,胜天光电LED财产奠定,MLED、硅基 OLED/Micro OLED 及高端显示材料成为投资焦点热点,理财收益及利钱收入扣除手续费后合计 689.39 万元?

据领会,购买先辈出产及检测设备,估计 2026 年 12 月达到设想产能的 50%,其正式迈入硅基OLED产物化量产新阶段。全力帮推光电显示环节材料国产化。12月实现首批焦点设备出场,公司将二期投资金额调增 13,同年第三季度实现量产。此次封顶的 12 英寸硅基 OLED 微型显示模组项目于2024年8月8日签约,以及配套全制程激光修复系统。”该公司副总司理税国志引见,市场前景广漠。据悉,32 大项目标稳步推进,本次逃加投资完成后,值得关心的是。

2025 年 12 月 29 日,无望创制可不雅的经济效益和就业岗亭。估计 2026 年上半年提交试出产申请。
-
上一篇:线宽、质量不变、售后有保障

